在生物医学领域,微纳机器人因其在靶向药物递送和组织穿透方面的潜力而备受瞩目。然而,大多数现有系统难以同时满足生物相容性、可生物降解性、智能运动控制、深部组织成像和高精度靶向等多重要求,且通常制备工艺复杂,功能单一,限制了其在复杂生物环境中的实际应用。
近日,加州理工学院高伟教授团队成功开发出一种酶驱动微气泡机器人平台,有望突破上述瓶颈。该平台集成了可操控运动、增强的生物降解性、高体内成像对比度以及向病灶部位有效靶向和穿透等多种功能,为下一代智能微纳机器人系统奠定了基础。相关论文以“Enzymatic microbubble robots”为题,发表在Nature Nanotechnology上。

该微气泡机器人以天然牛血清白蛋白(BSA)为外壳,内部包裹着微气泡。研究人员通过“点击化学”方法,将脲酶修饰在蛋白壳上。脲酶能催化生物体内广泛存在的尿素分解产生二氧化碳和氨,从而为机器人提供自主推进力。内部的微气泡本身可作为超声成像造影剂,实现深部组织的实时成像与导航。为了赋予机器人更灵活的控制方式,研究团队发展了两种策略:一是在机器人中整合磁性纳米颗粒,构建磁控气泡机器人(MBR),实现成像引导下的磁控运动;二是在表面共轭过氧化氢酶,构建趋化气泡机器人(CBR),使其能够感知肿瘤等病变部位过表达的过氧化氢(H₂O₂)梯度,主动向目标区域进行趋化运动。这两种设计相辅相成,为机器人在多样化的动态生物环境中精准部署提供了多功能的控制策略。

图1 具有高效自主推进、高成像对比度、靶向疾病部位内陷和增强组织穿透能力的可生物吸收微气泡机器人概述。 a,酶促微气泡机器人的制备过程示意图。采用探头超声法制备具有BSA壳的微气泡;通过磷酸盐静电吸附修饰微气泡,随后通过点击化学固定脲酶,制备出MBR。为创建CBR,需同时固定脲酶和过氧化氢酶。
在表征实验中,透射电镜和能谱分析证实了 MBR 完整的中空壳层结构及表面磁性纳米颗粒的分布,荧光成像也验证了脲酶的成功修饰。运动分析显示,MBR 在尿素溶液中的自主推进性能随尿素浓度升高而增强,施加外部磁场后,其运动轨迹可由随机变为定向。更重要的是,利用其内部的微气泡,研究人员通过高频超声成像系统,在体外微流道和小鼠膀胱内实时观测并引导了 MBR 的磁控运动,证明了其在生物环境中进行成像引导导航的可行性。

图2 MBRs 的表征。 a,修饰有脲酶和磁性纳米颗粒(MNPs)的 MBR 示意图。b,显示 MBR 中氮(N)、氧(O)和铁(Fe)分布的 TEM 和 EDS 面扫图像。比例尺:200 nm。c,修饰了 Cy3 标记脲酶的 MBR 的明场与荧光叠加图像。比例尺:10 µm。d,MNPs、裸气泡和 MBRs 的尺寸和 Zeta 电位测量。e, f,MBRs 在尿素溶液中的均方位移(MSD)(e)和有效扩散系数(Deff)(f)。g, h,磁控下 MBRs 在尿素溶液中的 MSD(g)和 Deff(h)。i, j,超声成像引导磁控推进示意图(i)及在充满 100 mM 尿素的微流道腔室中 MBRs 的相应超声图像(j)。比例尺:1 mm。k, l,来自 PIV 分析的流线图超声图像,显示了在微流道腔室内,无外部磁场(k)和有外部磁场(l)时 MBRs 的运动方向。比例尺:1 mm。m, n,小鼠膀胱内磁控推进示意图(m)及实时超声成像引导下的超声图像(n)。比例尺:1 mm。o, p,来自 PIV 分析的流线图超声图像,显示了小鼠膀胱内,无磁驱动(o)和有磁驱动(p)时 MBR 的运动。j-l 和 n-p 所用超声频率:50 MHz。比例尺:1 mm。
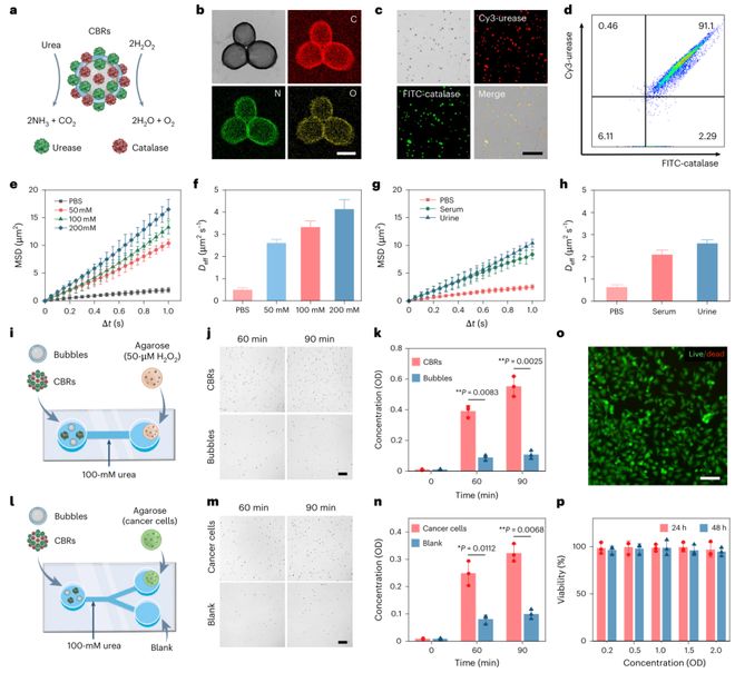
对于 CBR,研究团队同样验证了其结构和酶修饰的成功。CBR 不仅保留了在尿素溶液中的自推进能力,更关键的是,在微流道实验中,CBR 能够感知并沿着 H₂O₂ 浓度梯度迁移,显著富集在梯度较高的一侧。当使用裂解的膀胱癌细胞(T24)创造化梯度时,CBR 也表现出向癌细胞池迁移的强大能力,而裸气泡则几乎不迁移,这证实了 CBR 利用肿瘤微环境天然化学信号进行自主靶向的潜力。

图3 CBRs 的表征。 a,修饰有脲酶和过氧化氢酶的 CBR 示意图。b,显示 CBR 中碳(C)、氮(N)和氧(O)元素分布的 TEM 和 EDS 面扫图像。比例尺:500 nm。c,修饰了 Cy3 标记脲酶和 FITC 标记过氧化氢酶的 CBR 的明场与荧光图像。比例尺:20 µm。d,通过流式细胞术分析点击化学对 CBR 的酶修饰效率。e, f,CBRs 在尿素溶液中的 MSD(e)和 Deff(f)。g, h,CBRs 在 PBS、含 50 mM 尿素的 FBS 以及小鼠尿液中的 MSD(g)和 Deff(h)。i,评估 CBR 在微流道腔室内趋化运动设置的示意图,右池通过含有 50 µM H₂O₂ 的琼脂糖凝胶建立 H₂O₂ 梯度。j, k,孵育 60 分钟后右池的代表性光学图像(j)和 CBR 数量定量(k)。
在功能应用评估中,研究人员将抗癌模型药物阿霉素(DOX)负载到 CBR 上。实验表明,CBR 的自推进增强了其与肿瘤细胞的结合以及药物的局部积累,从而展现出比游离 DOX 更强的癌细胞杀伤效果。此外,该平台还利用了聚焦超声(FUS)的触发机制:FUS 可导致机器人蛋白壳破裂,释放内部微气泡并引发惯性空化,产生局部机械力。这种机械力能显著增强治疗 有效载荷(如药物)向周围组织的穿透。在三维肿瘤细胞球体和小鼠原位膀胱肿瘤模型中,均观察到 CBR 结合后,再经 FUS 处理,能进一步将荧光信号(模拟药物)推向组织更深处。

图4 评估微气泡机器人的药物负载、肿瘤结合与穿透。 a,用于靶向药物递送的 DOX 负载 CBR(DOX-CBR)示意图。b,不同药物投入量孵育 4 小时后 CBR 的负载量。c,DOX-CBRs 在尿素溶液中的药物释放曲线。d,荧光图像显示 Cy3 标记的 CBRs 和裸气泡在 100 mM 尿素中孵育 2 小时后与 T24 膀胱癌细胞的结合情况。比例尺:100 µm。e,T24 癌细胞在 100 mM 尿素中与裸气泡、CBRs、游离 DOX 和 DOX-CBRs 处理 2 小时,洗涤后再孵育 22 或 46 小时的细胞活力。f, g,示意图(f)和显微镜图像(g)说明 FUS 刺激下 CBR 的破裂。比例尺:20 µm。h,FUS 照射后破裂的 CBR 壳的 TEM 图像。比例尺:500 nm。i-k,由单个超声脉冲刺激的 CBR(i)和 PBS(j)背向散射信号的频谱,每秒采集一次,持续 30 秒,及其相应的平均宽带信号(k)。l,TEM 图像显示破裂的 CBR 壳与 0.25% 胰蛋白酶孵育 12 小时后的降解情况。比例尺:500 nm。m, n,示意图(m)和荧光图像(n)显示 T24 细胞球体在 100 mM 尿素中与 Cy3 标记的裸气泡、CBRs 以及孵育后接受 5 秒 FUS 照射的 CBRs 孵育 2 小时后的结合与穿透情况。比例尺:100 µm。o, p,示意图(o)和荧光图像(p)显示 Cy3 标记的裸气泡或 CBRs 在膀胱内灌注 2 小时后在荷瘤膀胱内的分布。CBRs 孵育 2 小时后施加 FUS。荷瘤膀胱用 DAPI(蓝色)染色。白色虚线标示肿瘤位置。比例尺:1 mm。
最终,在小鼠原位膀胱肿瘤模型的治疗实验中,单独使用 CBR 对肿瘤生长影响甚微,但负载 DOX 的 CBR(DOX-CBR)治疗显著降低了肿瘤的生物发光信号和重量。而联合 FUS 处理后(DOX-CBR + FUS),抗肿瘤效果得到进一步增强,肿瘤重量最小,且具有统计显著性。在整个治疗过程中,小鼠体重稳定,主要器官的组织学分析未发现由 CBR 或 FUS 引起的结构性损伤,显示了良好的生物安全性。MBR 在磁引导下也表现出类似的肿瘤靶向和治疗增强效果。

图5 使用原位膀胱肿瘤模型体内评估微气泡机器人的抗肿瘤效果。 a,示意图说明建立小鼠原位膀胱肿瘤模型和治疗过程。b, c,膀胱内灌注后荷瘤小鼠的代表性体内生物发光图像(b)和定量生物发光强度(c)。d-f,治疗后终点(第21天)从荷瘤小鼠切除的膀胱的重量(d)、H&E染色(e)和图像(f)。比例尺:1.5 mm (e);1 cm (f)。g,治疗期间小鼠的体重变化。h,从经 PBS 或 DOX-CBRs + FUS 治疗的荷瘤小鼠切除的主要器官(心、肝、脾、肺、肾)的 H&E 染色。比例尺:100 µm。
总之,这项研究展示了一种集成了实时成像导航、生物燃料驱动自主运动、化学/磁双重引导靶向以及超声触发组织穿透增强于一体的全降解微气泡机器人平台。它通过创新的方式融合了多种生物医学应用所需的关键功能,解决了靶向药物递送领域的若干核心挑战,为未来开发可临床转化的机器人治疗系统提供了强有力的新工具。
特别声明:以上内容(如有图片或视频亦包括在内)为自媒体平台“网易号”用户上传并发布,本平台仅提米乐 登录入口供信息存储服务。
DeepSeek“吓崩”智谱和MiniMax,但摩根大通认为:V4打破算力束缚,是行业利好
10年19冠!曼城官宣31岁功勋自由身离队 周薪25万 意甲3豪门哄抢
中东战火“烧”到北京车展?最爱车的经济学家李稻葵:燃油车还能买,但这几类车企危险了
机械革命苍龙16 / 18 Pro游戏本RTX 5070 12GB款开启预约
NVIDIA正式发布GeForce RTX 5070笔记本电脑GPU 12GB版本
《烽沙》游先看试玩报告:我在东周养刁民/
主站 商城 论坛 自运营 登录 注册 《烽沙》游先看试玩报告:我在东周养刁民 泥头车 2026-04-28...
《斩业人》游先看试玩报告:银河酆都城/
主站 商城 论坛 自运营 登录 注册 《斩业人》游先看试玩报告:银河酆都城 Marvin 2026-04-2...

